首页
学院概况
学院简介
现任领导
组织机构
集体荣誉
专业建设
建设动态
现代物流管理专业
城市轨道交通运营管理专业
空中乘务专业
关务与外贸服务专业
大数据与会计专业
冷链物流技术与管理专业
专接本
教学科研
教学改革
教学动态
教学资源
教学风采
科学研究
科研动态
横向课题
纵向课题
招生就业
招生管理
就业管理
就业动态
招聘信息
校企合作
工作动态
特色项目
党建思政
党建动态
组织发展
关工在线
团学工作
团学动态
评奖评优
学生资助
心理健康
分工会
下载中心
制度规范
相关表格
首页
下载中心
制度规范
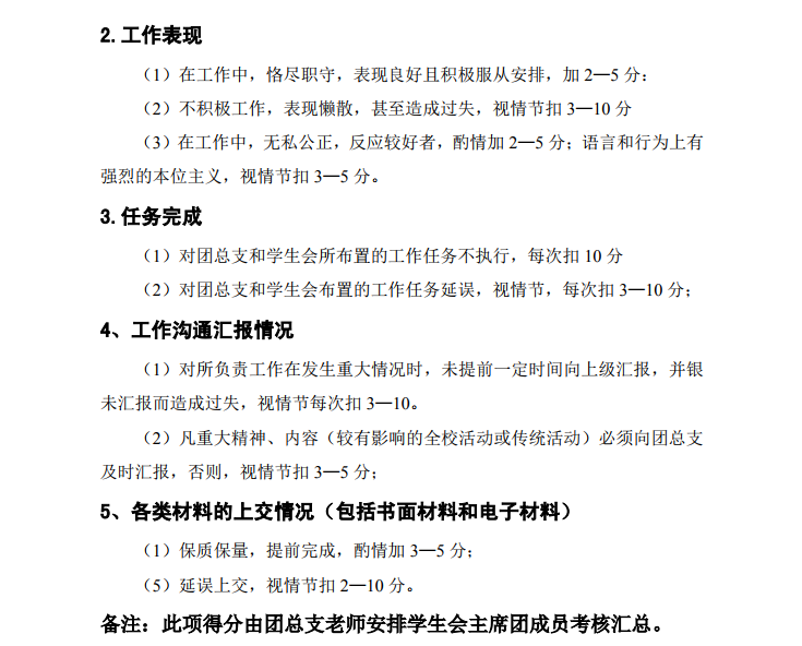
运输管理学院学生会(自管会)考核方案(修订)
浏览次数:
719
发布时间:2019-12-24